乐鱼网页版·官方站网站

400-600-4155 广东总部
134-3302-4712
首页 > 案例> 塑胶制品 返回列表

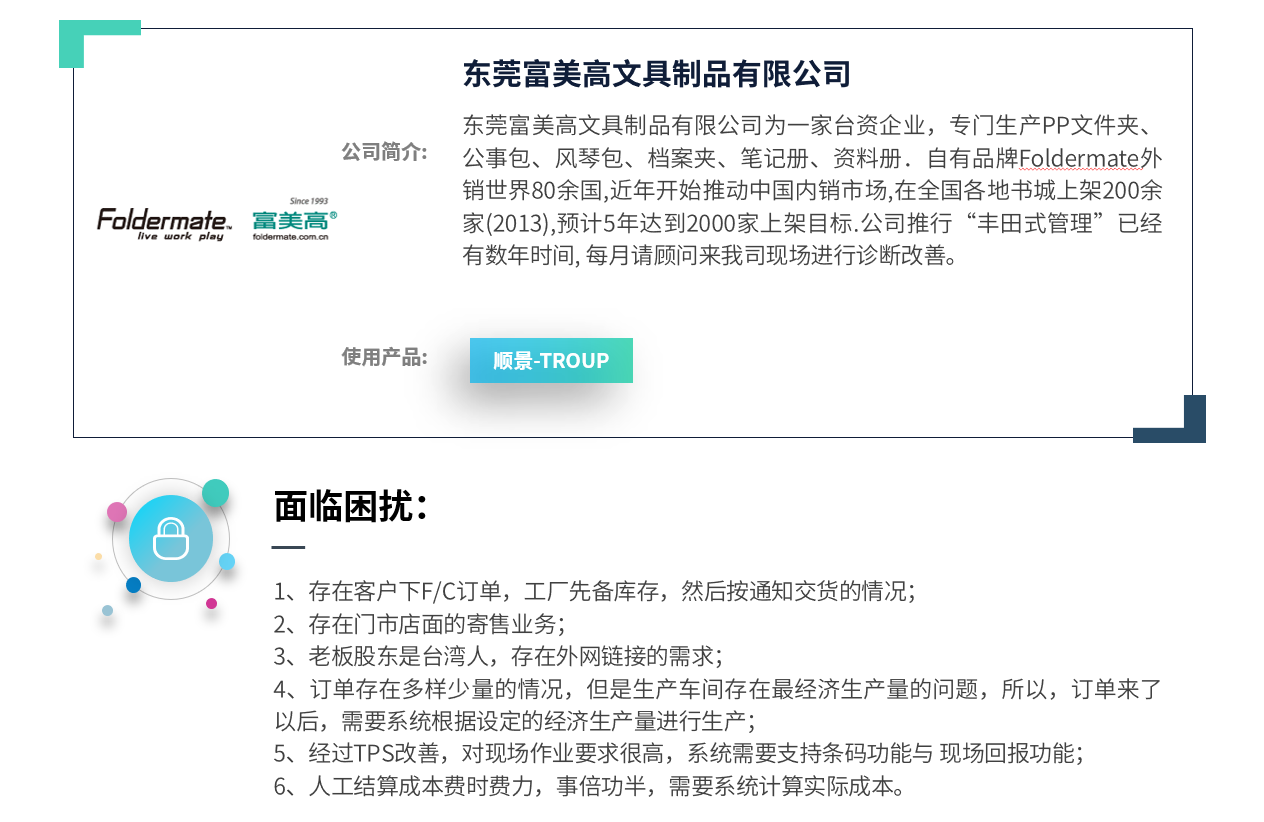
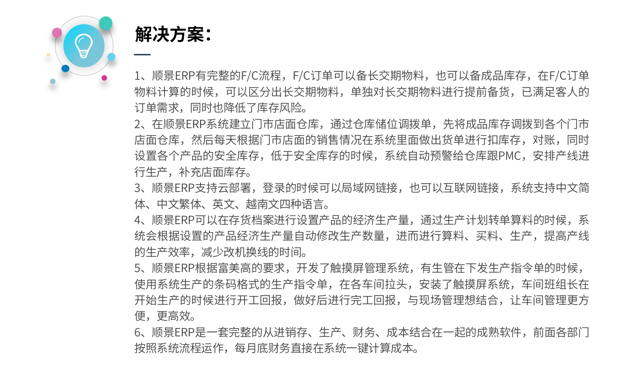
富美高文具

来源: 乐鱼网页版·官方站网站 人气:1746 发表时间:2021/01/11 19:34:48


上面就是塑胶制品乐鱼online(中国)软件案例,有需要了解乐鱼online(中国)的朋友可以在官网联系客服咨询。

免费申请试用

1分钟快速体验 400-600-4155